首页
学校概况
学校简介
学校领导
组织机构
教学环境
学校章程
招生工作
招生计划
教学工作
教务资讯
马克思主义学院
软件学院
数媒信息产业学院
智能建造学院
应急管理学院
装备制造学院
数字商务学院
运动与健康学院
基础教学部
继续教育学院
国际教育学院
国际创业研学院
学生工作
社团活动
学生资助
心理健康
大学生征兵
就业创业
就业工作
创业工作
信息公开
财务信息公开
学校信息公开
联系我们
联系我们
人才招聘
在线留言
在线报名
中文
/
EN
国际代码14835
川招生代码5888
首页
学校概况
学校简介
学校领导
组织机构
教学环境
学校章程
招生工作
招生计划
教学工作
教务资讯
马克思主义学院
软件学院
数媒信息产业学院
智能建造学院
应急管理学院
装备制造学院
数字商务学院
运动与健康学院
基础教学部
继续教育学院
国际教育学院
国际创业研学院
学生工作
社团活动
学生资助
心理健康
大学生征兵
就业创业
就业工作
创业工作
信息公开
财务信息公开
学校信息公开
联系我们
联系我们
人才招聘
在线留言
在线报名
中文
/
EN
信息公开
财务信息公开
学校信息公开
信息公开
财务信息公开
学校信息公开
财务信息公开
网站首页
>
信息公开
>
财务信息公开
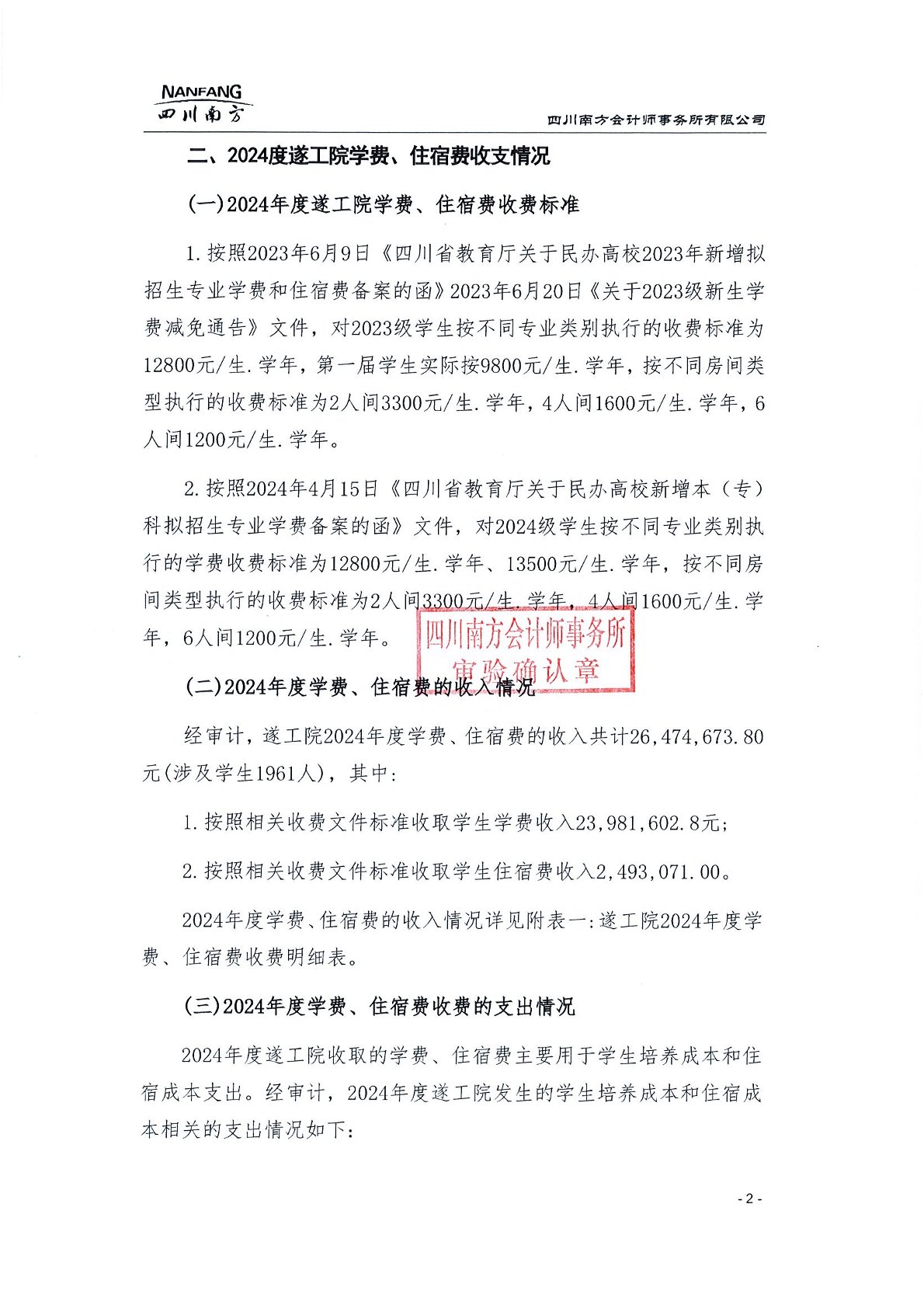
遂宁工程职业学院2024年学费、住宿费、服务性收费和代收费收支情况及贫困学生奖助政策情况审计报告
2025.09.23
四川省2024年民办高校收费银行账户备案表